beat365英国官网网站
返回学校官网
首页
教务简介
教务通知
教务动态
教学管理
人才培养
教学建设
下载中心
会议记要
当前位置:
首页
>
人才培养
> 正文
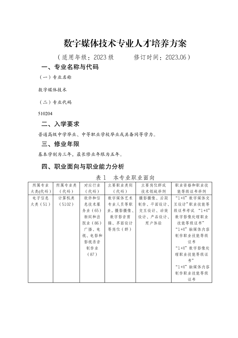
2023级数字媒体技术专业人才培养方案
2024/6/19 来源: 本站 浏览量:
【字体:
大
中
小
】 【
打印此文
】
责任编辑: 教务科研部
相关链接
友情链接
beat365英国官网网站
中国政府采购网
重庆市政府采购网
重庆招标采购网
学校地址:重庆市巴南区东城大道588号
beat365英国官网网站版权所有
技术支持:
讯迈科技