beat365英国官网网站
首页
公告通知
招标采购公告
中标成交公示
业务指南
曝光投诉
下载中心
关于我们
当前位置:
首页
>
公告通知
> 正文
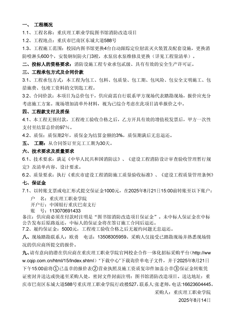
图书馆消防改造项目采购公告
2025/8/15 来源: 本站 浏览量:
【字体:
大
中
小
】 【
打印此文
】
责任编辑: 信息员
相关链接
友情链接
beat365英国官网网站
中国政府采购网
重庆市政府采购网
重庆招标采购网
学校地址:重庆市巴南区东城大道588号
beat365英国官网网站版权所有
技术支持:
讯迈科技