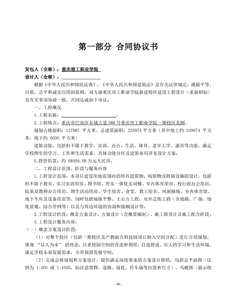
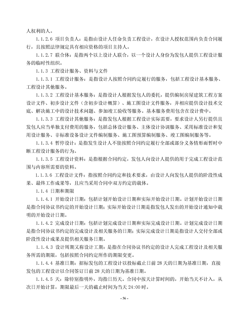
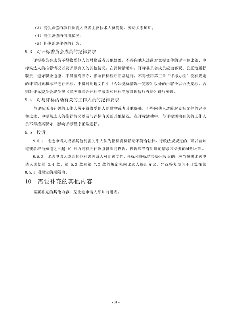
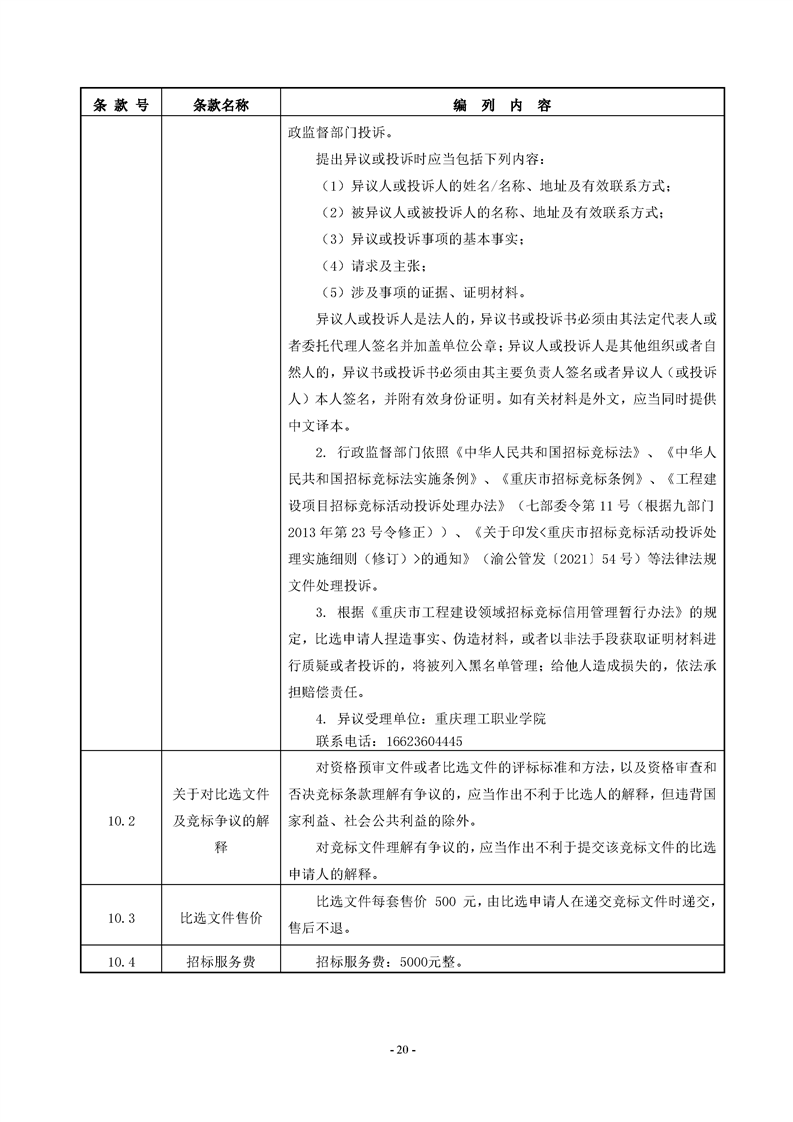
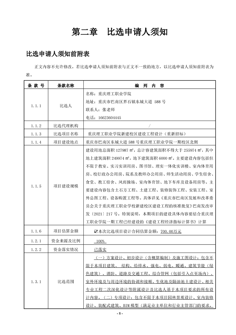
当前位置:首页 > 招标采购公告 > 服务类 > 正文

beat365英国官网网站新建校区建设工程设计(重新招标)比选公告

 2025/6/26  来源: 本站  浏览量:

【字体: 】  【打印此文

























































































































责任编辑: 信息员
相关链接

学校地址:重庆市巴南区东城大道588号
beat365英国官网网站版权所有
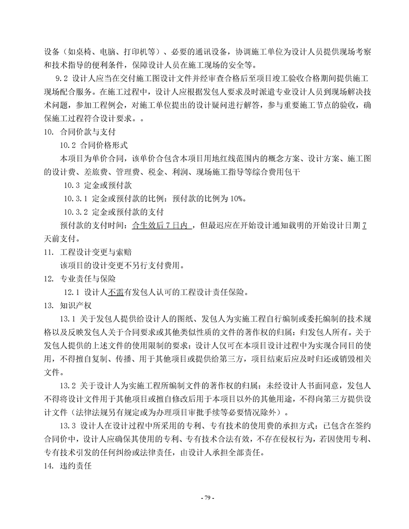
技术支持:讯迈科技