当前位置:首页 > > 人才培养方案 > 正文

高职扩招2022级大数据技术专业(人才培养方案)

 2022/1/22  来源: 本站  浏览量:

【字体: 】  【打印此文

一、专业基本信息
(一)专业名称
       大数据技术
(二)专业代码
       510205
二、指导思想
       根据《教育部办公厅关于做好扩招后高职教育教学管理工作的指导意见》(教职成厅函〔2019〕20号)要求,主动适应面向扩招专项招生的生源特点,坚持标准不降、课程不少、学时不减、质量不低、模式多元、学制灵活,全面落实立德树人根本任务,科学分类编制专业人才培养方案,打造适应扩招新要求的教师队伍,创新教学组织形式,探索学习成果认定积累和转换,严格教育教学管理,建立健全质量评价体系,严格保障集中教学学时,确保总学时不低于2500,其中集中学习不得低于2500学时的40%。
三、培养模式
       根据教职成厅函〔2019〕20号文件精神和《beat365英国官网网站大数据技术专业人才培养方案》结合我院高职扩招学生特点(beat365英国官网网站高职扩招生源学情分析报告),采取以下方式进行教学:
(一)教学组织原则
       集中教学与分散教学相结合,校内教学与校外教学相结合,线上教学与线下教学相结合等方式进行教学。
(二)教学模式
       对在岗职工采用线上线下教学相结合的教学模式,工作日通过超星网络平台和教学资源线上学习,周末、节假日采取线下集中面授和辅导,对退役军人、下岗失业人员、农民工等,实施“旺工淡学”的错峰教学,“旺”季以企业实践为主,“淡”季以学校教学为主。
(三)组织管理
       学校为搞好高职扩招教育教学及就业等工作,设置二级学院:beat365英国官网网站退役军人教育学院。下设六个教学部,每个部设正、副负责人各一名,各部再下设专职辅导员1-2名,按专业按年级分班管理。
       退役军人学院每周五下午5点公布本周线上学习情况。按签到率、上线时长、完成情况进行统计考核排名,纳入绩效考核。并对未参加学习或上线时长不够的学生的名单发给辅导员,通知学生学习情况,并敦促学生学习。学习情况也作为助学金是否如期发放的一个量化指标。
       每次线下教学(含直播)对各部、各专业班的签到率,有效学习率、总的完成情况进行统计考核排名。
       每学期对各部、各辅导员工作以及学生学习情况进行考核奖励。评选优秀辅导员、优秀学生干部、学习积极分子进行表彰。
(四)教学学时
       本专业高职扩招总学时3965个学时,其中线上学习2883个学时,集中学习1082个学时。
四、招生对象及学制
       招生对象:具有普通高中学历或具有同等学力的退役军人、下岗失业人员、农民工、高素质农民、企业员工者。
       学制:弹性学制3-6年
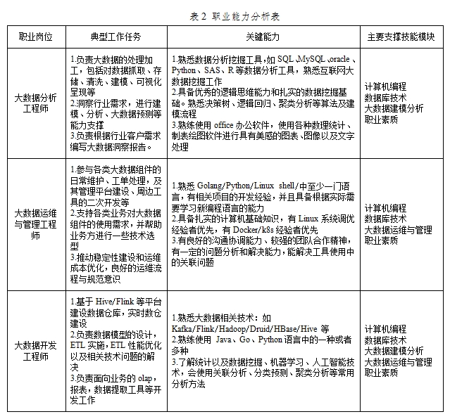
五、职业面向与职业能力分析

六、培养目标和培养规格
(一)培养目标
       本专业培养理想信念坚定,德、智、体、美、劳全面发展,具有一定的科学文化水平,良好的人文素养,职业道德和创新意识,精益求精的工匠精神,较强的就业能力和可持续发展的能力,掌握本专业知识和技术技能,面向政府数据中心、金融机构、互联网企业以及零售、保险、电子商务等行业领域的大数据开发工程师、大数据分析工程师、机器学习及其应用工程师以及大数据运维管理工程师等职业群,能够从事大数据收集、清洗、分析、可视化、维护、管理等工作的高素质技术技能人才。
(二)培养规格
       本专业毕业生应在素质、知识和能力方面达到以下规格要求。
       1.素质要求
       (1)坚定拥护中国共产党领导和我国社会主义制度,在习近平新时代中国特色社会主义思想指引下,践行社会主义核心价值观,具有深厚的爱国情感和中华民族自豪感;
       (2)崇尚宪法、遵法守纪、崇德向善、诚实守信、尊重生命、热爱劳动,履行道德准则和行为规范,具有社会责任感和社会参与意识;
       (3)具有质量意识、环保意识、安全意识、信息素养、工匠精神、创新思维;能够初步理解企业战略和适应企业文化,保守商业秘密;
       (4)勇于奋斗、乐观向上,具有自我管理能力、职业生涯规划的意识,有较强的集体意识和团队合作精神;
       (5)具有健康的体魄、心理和健全的人格,掌握基本运动知识和一两项运动技能,养成良好的健身与卫生习惯,良好的行为习惯;
       (6)具有一定的审美和人文素养,能够形成一两项艺术特长或爱好;
       (7)培养热爱劳动,勤于实践,动手能力强的品质。
       2.知识要求
       (1)掌握扎实的自然科学基础知识;
       (2)熟悉与本专业相关的法律法规以及文明生产等相关知识;
       (3)掌握大数据、计算机网络相关基本理论知识;
       (4)掌握Matlab、Python等开发工具相关知识;
       (5)掌握SQL数据库相关知识;
       (6)掌握Linux操作系统相关知识;
       (7)掌握大数据Hadoop平台及生态系统相关知识;
       (8)掌握常用大数据平台、系统、工具等相关软件的安装及维护知识;
       (9)了解大数据的项目开发与管理知识;
       (10)了解大数据相关的国家标准与国际标准。
       3.能力要求
       (1)具备良好的团队合作与抗压能力;
       (2)具有良好的语言、文字表达能力和沟通能力;
       (3)具有探究学习、终身学习、分析问题和解决问题的能力;
       (4)具备大数据平台、工具及系统安装、调试和维护的能力;
       (5)具备一定的应用文写作、信息收集及处理、专业基本英语会话以及创新创业等相关职业能力;
       (6)能够阅读并正确理解大数据项目常规需求分析报告和项目建设实施方案,能配合撰写项目管理及质量保证等相关工作文档;
       (7)具备简单算法的分析与设计能力,并能应用Matlab、Python等工具实现基础编程;
       (8)具备数据库设计、编程及基本数据维护能力;具备使用报表开发和数据可视化工具的能力;具备熟练使用1-2种数据抽取(Extract)、转换(Transform)、加载(Load)工具,以及数据预处理的能力;
       (9)具备Hadoop技术框架及生态系统基本应用能力;
       (10)具备1-2种模型设计工具及多维数据模型设计能力;
       (11)具备对大数据产品应用、行业技术发展进行调研与分析的能力。
七、课程设置
(一)公共基础课程(必选课、限选课)设置
       公共基础课程包含思政及心理素质、审美与艺术素质、国防军训及身体素质、人生规划与就业指导、数学与经济素质、英语交流与应用、社交礼仪及人际沟通、写作及现代化办公、劳动及创新创业等课程。
(二)专业课程设置(含实践课程)
       1.专业基础课程
       主要包含Matlab程序设计、Python程序设计、数据库技术及应用、Linux操作系统、计算机网络基础等课程。
       2.专业核心课程
       主要包含大数据分析基础、数据采集与数据预处理、大数据可视化、Hadoop平台搭建与运维、机器学习及其应用、大数据行业案例分析等课程。
       3.专业拓展课程
       Matlab程序设计、Python程序设计、数据库技术及应用、数据采集与数据预处理、大数据可视化等课程。
       4.实践课程
       主要包含在校内外进行Matlab程序设计、Python程序设计、 数据库技术及应用、数据采集与数据预处理、大数据可视化等课程。
八、教学进程总体安排

九、学分折算与置换
       学生在校学习期间,参加各级各类技能竞赛并获奖、参与教师教科研工作、考取专业相关的职业资格及技能等级证书、公开发表文章(作品)等,均给予学分奖励,并折算成相关课程学分,可免修或免考相关课程。学分折算与置换关系如下表所示。

十、毕业要求
       本专业学生在毕业资格审查时,要求同时达到以下条件:
(一)取得规定学分
       本专业共计215分。其中,公共课程93分,专业课程78分,集中学习44分。取得规定总学分不得低于158.5学分。
(二)品德合格,未受学校处分(含撤销处分)
十一、实施保障
(一)加强党的领导
       加强学校党委对人才培养工作的领导,深入贯彻落实党的教育方针和立德树人根本任务。特别是要加强校党委对思政课程、课程思政的指导,对涉及意识形态领域的课程及教学内容要进行严格审查把关。
(二)师资队伍
       1.数量与结构
       学生数与本专业专任教师数比例不高于20:1,双师素质教师占专业教师比例不低于60%,高级职称占专任教师比例不低于20%,研究生占专任教师比例不低于30%,企业兼职教师占专业教师比例25-30%。
       2.专任教师资格
       热爱职业教育事业,具有高校教师资格证书,熟悉教育教学方法;具有本专业本科及以上学历,具有扎实的专业理论知识和实践技能,具有教育教学研究和学术科研能力。
       3.专业带头人
       具有相关高级职称,能够较好地把握专业发展现状与趋势,熟悉相关行业企业,了解行业企业对专业人才的实际需求,专业学术水平高,教科研能力强,能够引领本专业的建设与发展。
       4.企业兼职教师
       具有良好的思想政治素质、职业道德和工匠精神,具有扎实的专业知识和丰富的实际工作经验,具有中级及以上职称,能承担专业课程教学、实习实训指导和学生职业发展规划指导等教学任务。
(三)教学设施
       1.专业教室基本条件
       配备黑(白)板、教学计算机、教学显示设备、扩音设备,互联网接入或 WiFi 覆盖,并具有网络安全防护措施。安装常规及应急照明装置、配备空调设备;符合消防及紧急疏散要求。
       2.实践教学场地

       (3)教学平台:超星学习平台(beat365英国官网网站扩招学习平台)
       (4)岗位实践:学生在各自工作岗位跟班实践活动
(四)教学资源
       1.教材选用基本要求
       按照国家规定优先选用国家规划教材,禁止不合格的教材进入课堂。学校建立由专业教师、行业企业专家和教研人员等参与的教材选用机制,规范择优选用教材程序。
       2.图书文献配备基本要求
       图书文献配备应能满足本专业的人才培养、专业建设、教科研等工作需要,方便师生查询、借阅。专业类图书文献主要包括:相关行业政策法规、行业标准、技术规范、设计手册、专业学术期刊等。
       3.数字教学资源配置基本要求
       配备与本专业有关的音视频素材、教学课件、数字化教学案例库、虚拟仿真软件、数字教材等专业教学资源库,种类丰富、形式多样、使用便捷、动态更新,满足教学需要。
(五)教学方法
       本专业倡导做中学的方略,以项目、任务和案例为核心,“工学结合,现场教学”为路径,以理实一体化为手段,实现教、学、做一体化。在教学过程中把握“理论适度、应用为主、培养能力、适应需要”的原则。
(六)学习评价
       1.课程考试形式
       公共基础课程、专业课程线上授课,采用章节任务点50%+平时测验50%;公共基础课程、专业课程集中授课,采用章节任务点30%+平时测验50%+直播20%。视不同课程特点,过程性考核、项目化考核、终结性考核成绩各占不同权重。
       2.学习成绩评定
       课程考试成绩采取100分制评定,60分及以上为及格(通过),60分以下为不及格。课程考查成绩采用二级制合格、不合格评定,60分及以上为合格,60分以下为不合格。所有课程均有两次考试机会,第一次为期末(课终)考试,第二次为补考,第二次补考仍不合格者需申请重修。
(七)质量管理
       建立专业建设和教学质量诊断与改进机制,建立专业教学质量监控管理制度,建立课堂教学、教学评价、实习实训、毕业设计以及专业调研、人才培养方案修订、资源建设等方面的质量标准。通过教学实施、过程监控、质量评价和持续改进,达成人才培养目标。


beat365英国官网网站退役军人学院
               2022年1月22日
责任编辑: 退役军人学院信息管理员
相关链接
考生|在校生|教师|校友

学校地址:重庆市巴南区东城大道588号版权所有:beat365英国官网网站技术支持:讯迈科技